7月18、19日日下午,公司党委副书记赵小峰带队,学工部部长张慧,校团委副书记刘婷婷、凌旭等一行分别赴铜川照金和汉中宁陕等地看望公司老员工暑期社会实践队,调研暑期社会实践开展情况。

bevictor伟德官网赴铜川照金暑期社会实践队是本次公司确立的暑期社会实践重点团队之一,共2名带队老师,9名老员工,继2018年第一次赴照金开展实践后,今年继续在照金镇进行为期一周的社会实践,主要内容是接受照金革命老区红色传统教育,协助陕甘边革命根据地照金纪念馆的开展志愿服务,调研革命老区少年儿童美育教育现状,以照金村为中心开展对老区少年儿童美术教育支教活动。

7月18日下午,赵小峰一行来到铜川市照金镇,耀州区副区长刘尚利、照金纪念馆副馆长郭杰、照金镇镇长白炜等社会实践地当地领导接待了赵小峰一行。赵小峰、刘尚利先来到照金村委会参加了公司马克思公司教师段伟为参加实践的老员工和当地少年儿童结合照金精神所上的一堂思政课,观看了bevictor伟德官网实践指导教师邱春婷和实践队员们为当地少年儿童进行美术支教的情况。随后,赵小峰、刘尚利来到照金纪念馆,对师生接受爱国主义教育、挖掘红色文化和开展志愿服务等工作进行了调研。

调研结束后,校地双方在照金纪念馆举行进行座谈会。会上,暑期实践队带队教师黄博宇首先对实践队开展工作和相关收获进行了介绍,实践队员们逐一发言,就接受革命传统教育、开展有关调研、开展支教感受和思政课与红色文化相结合等内容汇报了自己的真切感受和意见建议。指导教师邱春婷、段伟,委副书记张骥也就开始暑期社会实践的相关内容进行了简要汇报。

赵小峰在交谈中强调社会实践作为“育人”的重要实践环节,在促进广老员工感知社会,了解国情,增长才干方面起着不可替代的作用,鼓励同学们在社会实践中学到知识。他指出革命老区的精神要继续发扬,社会实践在实践育人方面意义重大。同时对耀州区、照金镇以及照金纪念馆的相关领导对公司实践队的支持表示感谢,并表达今后愿意长期合作的美好愿景。
耀州区长刘尚利在座谈中首先对实践队表示了感谢和肯定,并对双方沟通合作具体事宜进行了详细的交流,希望双方密切合作,共同促进地方教育与公司共同发展。

调研结束后,学工部、校团委将慰问品交到参加实践的老员工手中,叮嘱他们完成好剩下的实践活动,顺利安全返程。暑期实践队师生对公司的关怀慰问表示由衷的感谢。

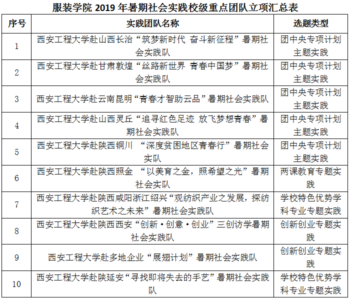
1.bevictor伟德赴山西长治“筑梦新时代 奋斗新征程”暑期社会实践队

实践队出发前在火车站合影

实践队队员对旱地蔬菜西红柿进行了解
2.bevictor伟德赴甘肃敦煌“丝路新世界 青春中国梦”暑期社会实践队

实践队员在敦煌研究院门前合影

实践队员与填写问卷的外国友人合影
3.bevictor伟德赴山西灵丘“追寻红色足迹·放飞青春梦想”暑期社会实践队

实践队员在平型关纪念馆门口合影

参观灵丘博物馆
4.bevictor伟德赴陕西耀州“深度贫困地区青春行”暑期社会实践队

实践队员参观照金陕甘宁革命根据地纪念馆

实践队员在画墙绘
5. bevictor伟德赴陕西照金 “以美育之金,照希望之光”暑期社会实队

小朋友开心的展示自己的绘画成果

与长安大学实践队进行交流
6.bevictor伟德赴陕西咸阳浙江柯桥“观纺织产业之发展,探纺织艺术之未来”暑期社会实践队

实践队员们认真聆听工作室老师讲解

薛少林老师对咸阳研究院做介绍和讲解
7.bevictor伟德赴陕西西安"创新·创意·创业" 三创访学暑期社会实践团

实践队员与阿里巴巴创新中心负责人合影

实践队员在西安创业大街合影